
Analiză: cum facem cu utilizarea telefoanelor mobile la şcoală?
0
Miercuri am fost la şedinţa cu părinţii la o clasă de V-VIII din Bucureşti. Când am ajuns la subiectul ”telefoane”, spiritele s-au incins, aşa ca am propus să fac o cercetare. Să vedem care sunt problemele din punct de vedere ştiinţific, care sunt soluţiile şi ce au facut şi alţii. Şi să vedem cine trebuie să aibă cuvântul principal de spus: părinţii, profesorii, direcţiunea sau statul.
Sumar
Majoritatea statelor europene încă nu au dat legi care să interzică telefoanele mobile la şcoală, România fiind printre acestea, iar această decizie a picat pe conducerea şcolilor.
Dacă conducerea şcolii nu vrea/nu poate/nu este în stare să impună disciplina, atât în rândul profesorilor, cât şi în rândul copiilor, automat singura şansă de reglementare la clasă revine părinţilor.
Dar majoritatea părinţilor nu conştientizează cât de nociv este telefonul mobil pentru copiii lor în relaţie cu şcoala. Unii dintre ei chiar sunt convinşi că este eminamente benefic, că beneficiile sunt mai mari decât dezavantajele. Ca atare, nu sunt multe exemple pozitive la nivel naţional unde toţi părinţii de la clasă să se pună de acord şi să respecte decizia, spre binele comun.
În primul rând, să aflăm ce fac alţii
FRANŢA
Elevilor francezi li s-a interzis din septembrie 2018 să utilizeze telefoanele mobile oriunde în şcoală, după ce camera inferioară a Parlamentului francez a adoptat ceea ce a numit Legea "detox" pentru o generaţie mai tânără, din ce în ce mai dependentă de ecrane.
Noua lege interzice folosirea telefonului de către copii în locurile de joacă ale şcolii, în pauze şi oriunde în şcoală.
Sursa: https://www.desprecopii.com/info-id-22494-nm-De-ce-a-fost-interzis-smartphoneul-in-scolile-din-Franta.htm
https://www.rfi.ro/special-paris-105052-franta-interzice-telefonul-mobil-scoli
MAREA BRITANIE
Oamenii de ştiinţă au constatat că interzicerea telefoanelor a dus la creşterea cu 6,41% a performanţelor elevilor la acest examen necesar pentru intrarea în învăţământul superior, relatează metronews.fr. Diferenţa este şi mai mare în cazul elevilor mai puţin performanţi, care au obţinut rezultate cu 14,23% mai slabe decât cei din şcolile unde telefoanele mobile au fost interzise.
In the UK, a survey showed that there were no mobile phone bans in schools in 2001 but by 2007, 50% of schools had banned mobile phones during the school day. This number increased to 98% by 2012. These bans were implemented by either forbidding students from bringing phones onto school premises or by making students hand their phones in at the beginning of the day. According to a study by the London School of Economics, students' academic performance improved when policies were implemented to ban cell phone usage in schools. This ban not only helped students score higher on exams but also reduced the students' temptation to use cell phones for non-scholarly purposes
Sursă: https://www.wgu.edu/heyteach/article/how-deal-cell-phones-school1808.html
https://bokcenter.harvard.edu/technology-and-student-distraction
ISLANDA
Majoritatea şcolilor interzic telefoanele în şcoală: ori închise în ghiozdan, ori lăsate acasă.
GERMANIA
În Germania, numai landul Bavaria îi împiedică pe elevi să folosească telefoanele mobile în şcoală.
Potrivit sondajului, realizat de Fundaţia Robert Bosch în colaborare cu editura ziarului săptămânal Zeit, 76% dintre părinţii chestionaţi s-au declarat în favoarea interzicerii utilizării de către copiii lor a telefoanelor mobile în timpul orelor de curs.
ALTE ŢĂRI
- Si in Elvetia tot asa este, fiica-mea nu a avut voie cu telefonul in incinta scolii in clasele 1-9....daca sunt prinsi, li se confisca telefonul. Eu sunt de acord, atata timp cat sunt la scoala, nu au de ce sa foloseasca telefonul. In caz de urgenta, aici ne sunau de la scoala, au toate datele noastre. - Ella73
- Clasele 7-9 la noi primesc iPad Pt lecţii. Deci interzicerea lui ar fi imposibila :). DAR nu au voie sa aibă pe el decât app-urile folosite la şcoala. Fără app-uri de socializare.
Alte ţări au rezolvat problema la nivelul legislaţiei. Altele au pasat pisica la direcţiunea şcolilor/inspectorate, caz în care se află şi România. Reglementarea este singura soluţie.
Cum se rezolvă problema la noi, în şcolile din România:
- nu se rezolvă (majoritatea cazurilor)
- se pun telefoanele în dulap la începutul zilei scolare, se iau la finalul zilei. Cine îşi asumă responsabilitatea dacă dispar? Păi, părinţii, că ei şi-au trimis copiii la şcoală cu telefon. Din fericire, nu sunt cazuri. De ce dulap şi nu telefoanele închise în ghiozdane? Pentru că nu sunt în stare să se abţină + pentru că părinţii nu sunt în stare să le blocheze într-un fel sau altul + pentru că unii profesori sunt indulgenţi şi nu pot/vor să aplice regulamentul.
- părinţii conştincioşi le blochează telefoanele prin aplicaţii de parenting, astfel încât să nu poată să folosească nimic pe perioada şcolii, dar totuşi să poata suna şi să fie sunaţi în caz de urgenţă. Evident, sunt unii părinţi care nu vor, nu ştiu, nu pot sau nu le pasă.
- se pun telefoanele în cutie şi se duc la cancelarie sau se încuie în dulap. La plecare, se iau.
- se stipulează clar în Regulamentul de Ordine Interioară că telefoanele NU SUNT PERMISE în timpul şcolii. În afara şcolii, fiecare face ce vrea (sau ce este lăsat de părinţi). Dar în timpul şcolii, accesul la ecrane este interzis. Telefoanele contravenienţilor sunt confiscate de profesori şi sunt chemaţi părinţii la şcoală să le primească, plus avertismentul de rigoare. Dacă lucrurile se repetă, copilul este dus în Comisia de Disciplină, unde urmează mustrare scrisă, ulterior scăderea notei la purtare.


Câteva consideraţii:
- În general, relaţia copiilor cu telefoanele este similară relaţiei dintre dependenţii de droguri şi droguri, alcool, zahăr, tutun – nu se pot abţine. Este fix aceiaşi zonă din creier care este activată (cea legată de recompensă). Dar dacă la aceste vicii s-au mai reglementat lucrurile în timp, unele şi după sute de ani, dupa ce s-a văzut cât de nocive sunt (tutun, alcool, droguri), la ecrane pentru copii e liber acces. Şi copiii nu se pot abţine doar pe bază de motivaţie. Nu au cum. E şi normal, atâta timp cât modelul de business al tuturor aplicaţiilor/site-urilor sunt să maximizeze plăcerea prin folosirea lor. Majoritatea acţiunilor pentru a-I face pe copil să se abţina voluntar în condiţiile de presiune socială intensă sunt sortite esecului. Trilioane de dolari sunt investiţi în marketing şi în decodarea psihologiei umane ca să se ştie pe ce resorturi să se apese ca să existe o reacţie. Efectiv, copiii nu au nici o şansă. Dopamina, presiunea socială. Creierul va căuta cea mai scurtă cale către plăcere.
- Copiii au tendinţa obsesiv-compulsivă (ca şi adulţii) să îşi verifice telefoanele non-stop, inclusiv în ore. Fear of Missing Out. Dopamină. Plictiseală. Când o fac, îi deranjează şi pe ceilalţi. Când se joacă în ore pe sub bancă, demotivarea celorlalţi copii creşte. Notele scad. Profesorii se demotivează şi ei. Calitatea educaţională se duce la vale.
- În pauze, dacă dai un telefon unui grup de copii, toată interacţiunea socială şi mişcarea aerobă specifică copilariei se reduc către zero. De aceea, în lipsa telefoanelor în pauzele puţine şi scurte, copiii vor fi forţaţi să vorbească între ei, să interacţioneze faţă în faţă, old-school, nu să devină niste autişti tehnologici.
- Mulţi dintre profesori sunt indulgenţi, chiar foarte mulţi sunt terorizaţi de părinţi care ar putea să vină să îi certe pentru deciziile educaţionale sau care ţin de disciplină. Sunt şanse mari ca, indiferent ce scrie regulamentul şcolii, să aibă reticenţe să îl aplice, de mila copiilor care îl încalcă, fără să se gândească că astfel scad automat şansele celorlalţi la o educaţie de calitate. Majoritatea profesorilor spun că 95% din interacţiunile cu părinţii sunt când aceştia intervin în procesul educaţional, când se plâng, când îi ceartă.
- Degeaba ai regulamente dacă în şcoală nu sunt procedurile respectate şi dacă elevii nu au certitudinea pedepsei, la fel ca în societate. Indiferent de nivelul pedepsei, daca ai certitudinea că nu (prea) o să păţesti nimic, nu te va motiva să te conformezi regulilor. De ce ai face-o? Doar fraierii se supun regulilor, ”jmeckerii” se descurcă. Iar în România este foarte aspiraţional să fii şmecher.
- Suntem de acord că juniorii trebuie învăţaţi responsabilitatea, dar pentru asta trebuie să existe şi şansa garantată a primirii consecinţelor, atât pozitive cât şi negative (coercitive). Dacă profesorii sunt permisivi la clasă, atunci consecinţele negative nu există, deci nu există nici beneficiul responsabilizării.
- Există şansa ca unii profesori sau direcţiunea să se teamă că renumele şcolii să aibă de suferit dacă măsurile coercitive se aplică şi, de exemplu copiii primesc note scăzute la purtare. Cum, la şcoala noastră să fie o notă scăzută? Ce vor crede alţii? Cum o să dăm în statisticile la Inspectorat? Unii sunt tentaţi să închidă ochii.
- Unii părinti vor să poată să ţină legatura cu copiii lor chiar în timpul orelor, ceea ce mi se pare o nesimţire maximă. Chiar doamna dirigintă spunea că există copiii sunaţi de părinti chiar în timpul orei ei. În mod repetat!
- Unii părinţi consideră că telefoanele sunt o modalitate de siguranţă suplimentară pentru copiii lor, de aceea vor să funcţioneze non-stop. Aici e de vorbit o grămadă. Dar regula de bază este că în şcoli copiii sunt în siguranţă şi ar trebui să primeze interesul pentru educaţie, nu distracţii exterioare.
- Unii profesori, dacă tot văd pe copii că stau cu telefoanele în nas, din când in când încearcă să îi facă sa le folosească în scop util, gen să afle mai multe despre un anumit subiect pe internet. Se numeşte ”utilizarea mijloacelor moderne în procesul de educaţie”. Practic, este doar o uşă deschisă către distracţii ulterioare. Dar acest lucru se poate obţine mult mai eficient dacă se face centralizat sau de pe dispozitive care nu au acces la aplicaţii de distragere a atenţiei suplimentare. E o cutie a Pandorei.
- Există opinii conform căruia în timpul pauzelor copiii să aibă voie pe telefoane. Dar în timpul de când s-a sunat până când intră profesorul la oră? Sau în timpul mort din timpul orei, când ai terminat exerciţiul înaintea clasei? Sau înaintea pauzei cu câteva minute? Este la fel ca atunci când vezi din maşină semnul de ieşire din localitate şi începi să accelerezi. Pe ultima 100 de metri din localităţi, aproape toată lumea depăşeşte viteza legală. Se ştie. De ce nu ar fi la fel şi la ore, cu telefonul? Când mintea copilului se concentrează pe recompensa care va veni în următoarele minute, automat atenţia la clasă scade.
- Daca îi intrebi pe copii (sau reprezentanţii elevilor/studenţilor) dacă vor telefoanele la oră, evident că ei le vor, spunând că au nevoie obligatorie de ele, că trăim în epoca informaticii, că e îngrădire a drepturilor constituţionale sau alte asemenea. Nu spun nimic de dezavantaje, care sunt mult mai mari decât avantajele.
- Unii spun ” Daca ora/ce se predă este suficient de interesant(ă), copiii nu vor fi tentanti sa se uite pe telefoane.” Comentariu: Intr-o lume ideala, competitivă, da, ar putea fi un argument de luat in considerare. Dar nu in Romania, unde exista o inertie uriasă în cadrul profesoral, există o curriculă anume, un sistem diferit de cel finlandez şi unde avem profesori geniali si profesori blazaţi. Chiar şi profesorii geniali au zile proaste. Nu poţi să schimbi uşor aceasta variabilă. Sau poate că ţie nu îţi place biologia, oricât de ”entertainer” este profesorul. De ce să mai înveţi despre lighioanele care stau prin apă, gen parameci sau chestii din astea? Ai nevoie de ele? Nu (sarcasm). Aşa că mai bine te ingrijorezi despre variabilele pe care le poţi schimba.
- O soluţie posibilă discutată ar fi cumpărarea de telefoane cu butoane tuturor copiilor, varianta doar GSM. Dar ce faci cu ”Snake”? Dar ce faci că unele telefoane cu butoane au şi Whatsapp? Dar ce faci dacă pe lângă telefonul cu butoane îşi aduc la şcoala şi telefonul smart? Si de ce să mai cumperi încă un telefon cu butoane dacă ai la dispoziţie posibilitatea instalării de aplicaţii de parenting (gratuite sau nu) care lasă doar funcţionalitatea de telefon simplă, la fel ca cea a telefonului cu butoane? E atât de simplu.
- Când 80% din clasă au blocat accesul de către părinţi într-o formă sau alta, iar 20% se pot juca în voie, cei 80% îşi întreabă părinţii acasă ”Mami, dar de ce Vasilică poate şi eu nu pot?”. Dacă părinţii nu stau fermi pe poziţie, e foarte simplu să cedeze. Şi totul descinde în haos. La fel ca la vaccinare, e vorba de imunitatea turmei.
- Dacă din toată clasa unul singur aduce telefonul, toţi ceilalţi stau ciorchine pe el. Un singur copil, datorita incapacităţii părinţilor lui de a fi fermi, corupe o clasă întreagă şi generează pierderi uriaşe de timp, prin presiunea socială negativă. Toţi pierd.
- Unii părinţi spun ”Eu imi las copilul pe telefon nelimitat pentru că suntem în epoca informaţiei şi nu vreau să rămână în urmă, să nu fie tech savy.” Problema este ca telefonul reprezintă 99% mindless entertainment, nu înţelegerea tehnologiei si utilizarea ei în scop util. Dacă vor să fie tech-savvy, atunci ar fi bine să-l ducă la cursuri de programare, de robotică, de reţelistică, cyber-security, Word, Scratch, etc, unde va învăţa efectiv ceva. Restul e gargară. Altfel, este echivalent să laşi un dependent să ia deciziile dacă să îşi pună mintea să facă efort sau să obţină dopamină. Evident că o să aleagă varianta fără efort.
- Alţi părinţi spun ”Corpul şi mintea lui i-o cere. De ce să îl îngrădesc?”. Dacă e să faceţi un studiu printre persoanele obeze care înfulecă fast-food, toate vor spune că al lor corp le cere asta. La fel le cere să bea şi băuturi hiper-calorice. La fel le cere corpul să bea şi alcool alcooliştilor. La fel le cere corpul să joace la păcănele dependenţilor de jocuri de noroc (motiv pentru care peste 1 milion de români sunt dependenţi de aşa ceva). Omul este o fiinţă majoritar ilogică, iar copiii sunt şi mai ilogici şi bazaţi pe emoţii decât adulţii. Sunt copii până la urmă. E de datoria noastră, a părinţilor, să-i ajutăm.
- Majoritatea părinţilor fac o confuzie uriaşă. Ei pun semnul egal între abilităţile IT, extrem de necesare în acest secol, şi statul de telefon, care în principiu înseamnă ”mindless entertainment” – jocuri, Tiktok, video-uri din categoria junk, etc..
- Deasemenea, majoritatea părinţilor nu conştientizează modelul de business al majorităţii industirei de IT, care se bazează pe generarea de dopamină în creierul privitorului şi creşterea gradului de dependenţă prin acest lucru şi monetizarea prin publicitate şi manevrarea sentimentelor pentru a genera viitoare achiziţii.
- Deasemenea, majoritatea părinţilor spun că juniorii ar trebui să folosească metodele moderne (aka telefoane) pentru obţinerea informaţiilor la şcoală, fără să conştientizeze că atunci când profesorul ar spune ipotetic ”Dragi copii, căutaţi pe telefon subiectul X” se deschide o cutie a Pandorei. Şi, în afară de subiectul X, copiii verifică mesajele, mai împuşcă puţin, se mai uită la nişte pisicuţe, etc.. Pentru că pur şi simplu nu se pot abţine.
- Şi profesorii sunt oameni. Dacă vad că anumiţi copii care generează gălăgie sunt mai liniştiţi dacă stau pe telefon, de ce să nu facă precum părinţii la restaurant, care îşi abandonează copiii în faţa ecranelor, ca să aiba câteva ore liniştite? Sau, oare câţi profesori pot să-şi păstreze gradul de verticalitate când ştiu că de ocazii speciale vor primi cadouri consistente de la părinţii copiilor care generează probleme la şcoală
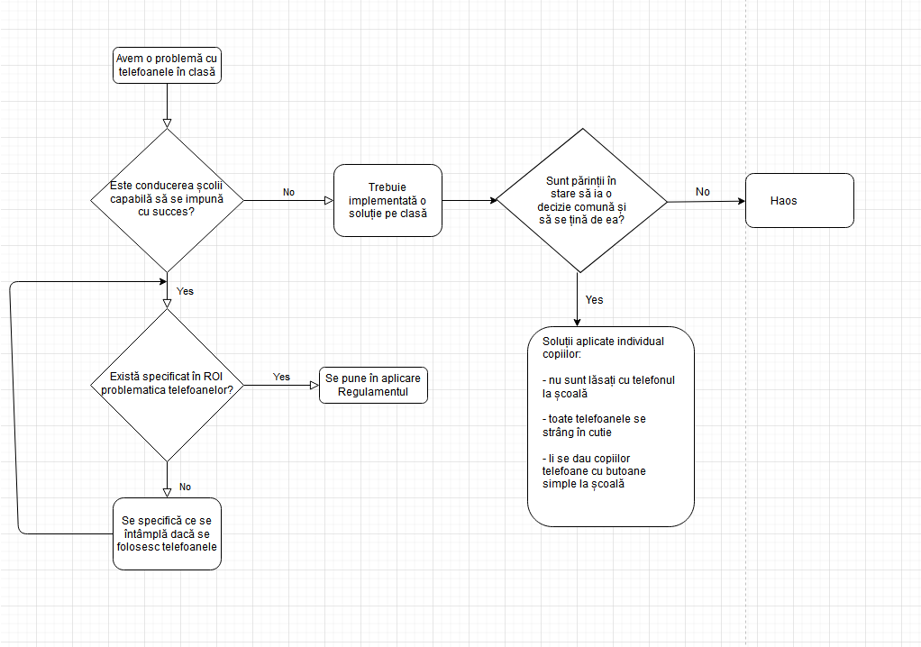
Care este blocul decizional simplificat?

- Conducerea şcolii se poate impune cu succes? DA – E perfect. Atunci este suficient implementarea ROI-ului cu celeritate. Regulamentul este clar, se comunica din nou copiilor si parintilor, semneaza ambele parti. Parintii sunt datori acasa sa repete si sa se asigure ca elevul a inteles exact ce are voie sa faca, ce nu are voie si care sunt pedepsele. Cartonaş galben la prima abatere, la a doua diriginta face chemare în scris pentru părinţi să vină la şcoală, la a treia intră automat în comisia de disciplină pe şcoală, scăderea notei la purtare, etc, etc.. Opţiunea 1 – Telefoanele nu sunt permise deloc în timpul programului şcolar, inclusiv pauze. Este treaba copiilor şi părinţilor dacă le dau telefoane la ei sau nu, dacă le ţin pe silent sau nu, dacă le ţine în rucsac sau nu. Dacă este văzut cu telefon în mână pe perioada şcolii, indiferent de pauză, ora liberă, etc, copilul va intra în procedura de penalizare. Opţiunea 2 – Telefoanele nu sunt permise pe perioada orelor (indiferent dacă profesorul este la ora sau nu), dar sunt permise în pauză. NU – Atunci degeaba avem ROI, pentru ca nu se va aplica la toţi profesorii, ceea ce va genera haos, activitate educatională scăzută, copii frustraţi. Copiii care vor să înveţe nu vor putea din cauza haosului generat de copiii care nu sunt stăpâniţi corect de cadrele didactice permisive. Vor majoritatea părinţilor să rezolve problema telefoanelor (real, nu doar declarativ?) DA – La nivel individual, parintii care ţin la atenţia copiilor lor vor bloca telefonul folosind Google Link (sau nu vor da deloc telefonul la şcoala). Toate telefoanele (închise/silent) vor fi colectate de elevul de serviciu la venirea în şcoală şi vor fi date la final (Soluţia găsită de Şcoala Mea, susţinută cu entuziasm de părinţi) NU – Dacă nici majoritatea părinţilor nu vor rezolvarea problemei + unii profesorii nu sunt capabili să gestioneze clasa + nici conducerea nu se poate impune, părinţii nemulţumiti au două opţiuni Escaladarea problemei la forurile superioare Plecarea din clasă Acceptarea situaţiei cu capul plecat, resemnaţi, gen Mioriţa
- DA – E perfect. Atunci este suficient implementarea ROI-ului cu celeritate. Regulamentul este clar, se comunica din nou copiilor si parintilor, semneaza ambele parti. Parintii sunt datori acasa sa repete si sa se asigure ca elevul a inteles exact ce are voie sa faca, ce nu are voie si care sunt pedepsele. Cartonaş galben la prima abatere, la a doua diriginta face chemare în scris pentru părinţi să vină la şcoală, la a treia intră automat în comisia de disciplină pe şcoală, scăderea notei la purtare, etc, etc.. Opţiunea 1 – Telefoanele nu sunt permise deloc în timpul programului şcolar, inclusiv pauze. Este treaba copiilor şi părinţilor dacă le dau telefoane la ei sau nu, dacă le ţin pe silent sau nu, dacă le ţine în rucsac sau nu. Dacă este văzut cu telefon în mână pe perioada şcolii, indiferent de pauză, ora liberă, etc, copilul va intra în procedura de penalizare. Opţiunea 2 – Telefoanele nu sunt permise pe perioada orelor (indiferent dacă profesorul este la ora sau nu), dar sunt permise în pauză.
- Opţiunea 1 – Telefoanele nu sunt permise deloc în timpul programului şcolar, inclusiv pauze. Este treaba copiilor şi părinţilor dacă le dau telefoane la ei sau nu, dacă le ţin pe silent sau nu, dacă le ţine în rucsac sau nu. Dacă este văzut cu telefon în mână pe perioada şcolii, indiferent de pauză, ora liberă, etc, copilul va intra în procedura de penalizare.
- Opţiunea 2 – Telefoanele nu sunt permise pe perioada orelor (indiferent dacă profesorul este la ora sau nu), dar sunt permise în pauză.
- NU – Atunci degeaba avem ROI, pentru ca nu se va aplica la toţi profesorii, ceea ce va genera haos, activitate educatională scăzută, copii frustraţi. Copiii care vor să înveţe nu vor putea din cauza haosului generat de copiii care nu sunt stăpâniţi corect de cadrele didactice permisive. Vor majoritatea părinţilor să rezolve problema telefoanelor (real, nu doar declarativ?) DA – La nivel individual, parintii care ţin la atenţia copiilor lor vor bloca telefonul folosind Google Link (sau nu vor da deloc telefonul la şcoala). Toate telefoanele (închise/silent) vor fi colectate de elevul de serviciu la venirea în şcoală şi vor fi date la final (Soluţia găsită de Şcoala Mea, susţinută cu entuziasm de părinţi) NU – Dacă nici majoritatea părinţilor nu vor rezolvarea problemei + unii profesorii nu sunt capabili să gestioneze clasa + nici conducerea nu se poate impune, părinţii nemulţumiti au două opţiuni Escaladarea problemei la forurile superioare Plecarea din clasă Acceptarea situaţiei cu capul plecat, resemnaţi, gen Mioriţa
- Vor majoritatea părinţilor să rezolve problema telefoanelor (real, nu doar declarativ?) DA – La nivel individual, parintii care ţin la atenţia copiilor lor vor bloca telefonul folosind Google Link (sau nu vor da deloc telefonul la şcoala). Toate telefoanele (închise/silent) vor fi colectate de elevul de serviciu la venirea în şcoală şi vor fi date la final (Soluţia găsită de Şcoala Mea, susţinută cu entuziasm de părinţi) NU – Dacă nici majoritatea părinţilor nu vor rezolvarea problemei + unii profesorii nu sunt capabili să gestioneze clasa + nici conducerea nu se poate impune, părinţii nemulţumiti au două opţiuni Escaladarea problemei la forurile superioare Plecarea din clasă Acceptarea situaţiei cu capul plecat, resemnaţi, gen Mioriţa
- DA – La nivel individual, parintii care ţin la atenţia copiilor lor vor bloca telefonul folosind Google Link (sau nu vor da deloc telefonul la şcoala). Toate telefoanele (închise/silent) vor fi colectate de elevul de serviciu la venirea în şcoală şi vor fi date la final (Soluţia găsită de Şcoala Mea, susţinută cu entuziasm de părinţi)
- La nivel individual, parintii care ţin la atenţia copiilor lor vor bloca telefonul folosind Google Link (sau nu vor da deloc telefonul la şcoala).
- Toate telefoanele (închise/silent) vor fi colectate de elevul de serviciu la venirea în şcoală şi vor fi date la final (Soluţia găsită de Şcoala Mea, susţinută cu entuziasm de părinţi)
- NU – Dacă nici majoritatea părinţilor nu vor rezolvarea problemei + unii profesorii nu sunt capabili să gestioneze clasa + nici conducerea nu se poate impune, părinţii nemulţumiti au două opţiuni Escaladarea problemei la forurile superioare Plecarea din clasă Acceptarea situaţiei cu capul plecat, resemnaţi, gen Mioriţa
- Escaladarea problemei la forurile superioare
- Plecarea din clasă
- Acceptarea situaţiei cu capul plecat, resemnaţi, gen Mioriţa
Evident, în acest bloc decizional simplificat se mai pot adăuga numeroase opţiuni, precum presiune asupra inspectoratului, asupra legislativului, presă, vorbit cu FNAP, cu asociaţia de părinţi pe şcoală, etc, etc..
Varianta ideală ar fi să existe specificat în regulament (ROI) exact ce este voie şi ce nu este voie, iar regulile să se aplice cu sfinţenie. Atunci copiii vor învăţa de mici ce înseamnă ordinea şi disciplina şi vor afla că nu merge ”şi aşa”. Şi societatea românească ar evolua înspre bine, unde domnia legii şi respectarea regulilor ne vor face să avansăm de la stadiul de balcani către vest.
Am uitat ceva? Păreri? Mulţumesc anticipat.